中山市优胜电子科技有限公司 
联系电话:0760-22580656   
传    真:0760-22580652  

业务咨询:  
申健先生:  15382726226   18022066091
QQ:505627383 
邮箱: 505627383@qq.com   

 
燃气具检测设备
├---燃气具整机检测设备
├---燃气具零部件检测设备
├---燃气具其它检测设备
电器检测仪器
├---电热水器检测设备
├---净水器检测设备
├---电器产品其它检测设备
电线电缆试验设备
环境试验设备
其它产品
        
 
 

点击看大图

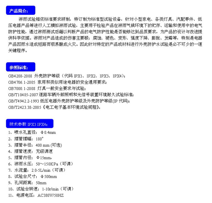
YS-7002B 摆管淋雨试验装置
 
·描述  

 

更新时间:2015/3/16
 

中山市优胜电子科技有限公司 2014 All Rights Reserved. 粤ICP备14095416号-1
 版权所有:中山市优胜电子科技有限公司         淘宝聚划算

  技术支持:出格软件